この記事では、生成AIを使って勉強する際にぜひ使ってみてほしいプロンプトをお教えします!
- AIを使って勉強を効率化させてみたい
- AIを使って勉強しているけど、出力内容が微妙な気がする…
どんなジャンルや資格の勉強にもオールラウンダーに使えるので試してみてください!
「プロンプト」とは?
プロンプトとは、AIへの指示文のことです。
「○○について解説して」などという入力をすでによくされている方もいるかもしれませんが、それも立派なプロンプトです。
前提として、プロンプトは具体的であればあるほど、アウトプットの内容も精度があがります。
とはいえ、毎回長いプロンプトを用意するのも大変です。そのため、この記事では普段のプロンプトに少し付け足すだけでOKのフレーズを紹介します!
勉強の時に使ってみてほしいプロンプト
にゃあこ実際に私が使っているプロンプトでよかったと思ったものです!
順次追加予定です!
内容の具体化:「高校生にもわかるように説明して」
結構経験のある方が多いんじゃないかと思いますが、単に「○○の意味を解説して」とChatGPTに解説をお願いしても、難しい言葉で返ってくるときがあります。
こういう時は、「高校生にもわかるように説明して」などとレベルを一段下げて聞くと、理解しやすい言葉で説明してくれるようになります。
実際の使用例
例として、情報セキュリティ分野の「共通鍵暗号方式」という専門用語を通常のプロンプトと「高校生にもわかるように~」プロンプトでそれぞれ解説させてみました。
通常プロンプトの出力結果(クリックで表示)
共通鍵暗号方式(きょうつうかぎあんごうほうしき)とは、
データの暗号化と復号に同じ鍵(共通の秘密鍵)を使う暗号方式のこと。
基本の仕組み
1つの鍵を送信者と受信者が共有し、その鍵で処理を行う。
- 送信者:平文 → 鍵で暗号化 → 暗号文を送信
- 受信者:暗号文 → 同じ鍵で復号 → 元の平文に戻す
特徴
高速
計算量が少ないため、大量のデータを高速に処理できる。
→ ファイル暗号化や通信のデータ部分に向いている
実装が比較的シンプル
仕組みが単純で、処理負荷も軽い
主な方式(アルゴリズム)
代表的な共通鍵暗号:
- AES
現在の主流。セキュリティ・速度ともに優秀 - DES
古い方式で、現在は安全性が低い - 3DES
DESを強化したものだが、現在は非推奨になりつつある
メリット
- 処理速度が速い
- 大量データの暗号化に適している
デメリット(重要)
鍵の共有が難しい
通信前に安全に鍵を渡す必要がある
→ ここが最大の弱点
もし鍵が盗まれると、すべての通信が解読される
公開鍵暗号との違い
対になる方式として
→ 公開鍵暗号方式 がある
| 項目 | 共通鍵暗号 | 公開鍵暗号 |
|---|---|---|
| 鍵 | 同じ鍵 | 公開鍵+秘密鍵 |
| 速度 | 速い | 遅い |
| 鍵配送 | 難しい | 比較的安全 |
実際の使われ方
実務では単体で使うことは少なく、
- 最初に公開鍵暗号で安全に鍵を交換
- その後は共通鍵暗号で通信
という組み合わせが一般的
(例:HTTPS通信)
まとめ
共通鍵暗号方式は
- 高速で実用性が高い暗号方式
- ただし鍵の受け渡しが最大の課題
そのため、公開鍵暗号と組み合わせて使われるのが現在の標準的な運用。
「高校生にもわかるように」を追加した出力結果(クリックで表示)
共通鍵暗号方式は、データを安全にやり取りするための「暗号のかけ方」の一つです。高校生向けにシンプルに説明します。
■ 共通鍵暗号方式とは
送る人と受け取る人が**同じ「鍵」**を使って、データを暗号化・復号する方法です。
- 暗号化:読めない形にする
- 復号:元に戻す
■ イメージで理解
「宝箱」と「鍵」で考えると分かりやすいです。
- 送り手がデータを宝箱に入れて鍵をかける(暗号化)
- 受け手が同じ鍵で開ける(復号)
👉 ポイント:
鍵が同じというのが最大の特徴
■ 具体例
代表的な方式:
- AES(現在よく使われる)
- DES(古くて現在はあまり使われない)
■ メリット
- 処理が速い
→ 大量のデータを効率よく暗号化できる
■ デメリット(重要)
- 鍵の受け渡しが難しい
例えば:
- インターネットで鍵を送る途中に盗まれると危険
■ まとめ
- 同じ鍵で暗号化・復号する方式
- 速いが、鍵の管理が課題
■ 補足(少し発展)
この「鍵の受け渡し問題」を解決するために、
別の方式(公開鍵暗号方式)と組み合わせて使われることが多い。
必要であれば、「公開鍵暗号方式との違い」も比較して説明可能。
どうでしょうか?
通常プロンプトのほうが長尺で高度な解説をしてくれていますが、内容が抽象的で難しく、専門用語が多いのでとっつきづらいですよね!
そんなときに、ぜひこのプロンプトを使ってAIにより具体的な説明をさせてください!
勉強したばかりのジャンルなどは特にこのプロンプトが真価を発揮しますね。



もっと平易な言葉で解説してほしい時は、「中学生」「小学生」などと使うとさらに易しい解説になります!
弱点のメタ認知:「今日の学習範囲で理解できていなかった点をまとめて」
弱点のメタ認知も、勉強をするうえで重要だと個人的に考えています。
具体的には、「自分は何を理解していないのか」「どの分野が苦手なのか」を第三者視点で把握することです!
特に、間違いの原因を把握することは重要です。



間違いの原因は、おおよそ3つに大別できます。(私の考えです)
- 知識不足
- 理解不足
- 誤解・思い込み
AIにクイズなどを出題してもらったときに、使用したチャットで締めくくりにこのプロンプトを入れてみてください。
このチャットでの学習内容をもとに、私が理解できていなかった点を抽出してください。
【要件】
・弱点は「具体的な概念・用語単位」で特定する
・各弱点について以下を必ず記載する:
- 分野
- 理解不足のポイント
- 誤解していた内容
- 正しい理解
- ミスの具体例
- 理解できなかった原因
- 再発防止策
・弱点は「知識不足/理解不足/誤解・思い込み」に分類する
・抽象表現は禁止(例:「なんとなく理解不足」など)
・Notionで振り返りできるよう簡潔に整理する
【出力形式】
### 弱点①
- 分野:
- 分類:(知識不足/理解不足/誤解・思い込み)
- 理解不足のポイント:
- 誤解していた内容:
- 正しい理解:
- ミスの具体例:
- 原因:
- 再発防止策:
### 弱点②
(同様)
これで、整理された出力フォーマットで、その日の理解が不十分だったポイントをまとめることができます。
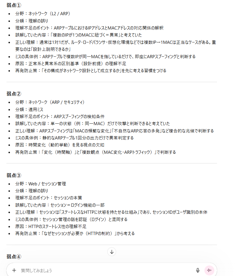
下記は、私の学習チャットの例です。このように出力されます!


Notionにまとめる
上記の内容を、コピペしてNotionに日付ごとに学習ログとしてまとめています!


日付ごとにアーカイブすることで、過去の学習内容やつまづきポイントを可視化することができます!



Notionは無料で使えるノートアプリです!PCからでもスマホからでも!!


さらにこれをNotebookLMというツールに読み込ませて、弱点分野のみからフラッシュカードやクイズを作成することもできます!
NotionからNotebookLMの取り込みは、セキュリティ上留意すべきこともあるため、方法は後日別途記載します。
現行の連携方法については、こちらの記事が大変わかりやすくまとめられています…!
記事の中でも触れられていますが、NotionをNotebookLMに連携する際はそのページを公開にする必要があります!
ただし、公開にすると誰でもアクセスできてしまいます!
業務の秘匿情報や著作権侵害になりそうな内容を含めてしまわないように注意してください。



引き続き、他の人にもおすすめできそうな内容があれば追記していきます!





